
Discover Your Secret Experience.
Ever been on a trip and thought "i want to go to an event or a place that's for ME, a place where i get to, be ME"?
Tryptic isn't another events app. It's a discovery experience that starts by understanding you. A persona based discovery app that understands your instincts, your energy, your type, before showing you a single thing.
The problem, worth solving
Personalised discovery is broken. We are living in the age of excess with too many choices to paralyse us. I started addressing this problem while travelling to places often, with multiple links open and researching for hours, trying to find tailor-made experiences and events that resonated with my personality.
There's no shortage of things happening around you, concerts, workshops, hikes, pop-ups, underground gigs, but finding the right one for you is exhausting. Generic listings, algorithm-driven popularity feeds, and platforms. Nothing that feels personal, local, or truly tuned to who you are.
Tryptic starts from a different premise: what if the app understood you first?
Tryptic shows you what's yours. It's a hyperlocal experience discovery app built for Indian cities, one that gets to know you first. Geared towards people with the affinity for creative introspection, whether you're an adventurer, a wellness nut or a music nerd that needs to know about the right underground event. No generic listings, no endless scrolling through things that aren't for you. Just a deeply personal feed that feels like it was curated by someone who actually knows you.

Persona-First Discovery
The entire product is built around a single design decision, persona mapping before content delivery. Before you see a single event, Tryptic runs you through a short onboarding quiz. Not a preferences checklist, but a situational question set: What do you do on a free Saturday? When you land in a new city, what's your first instinct?
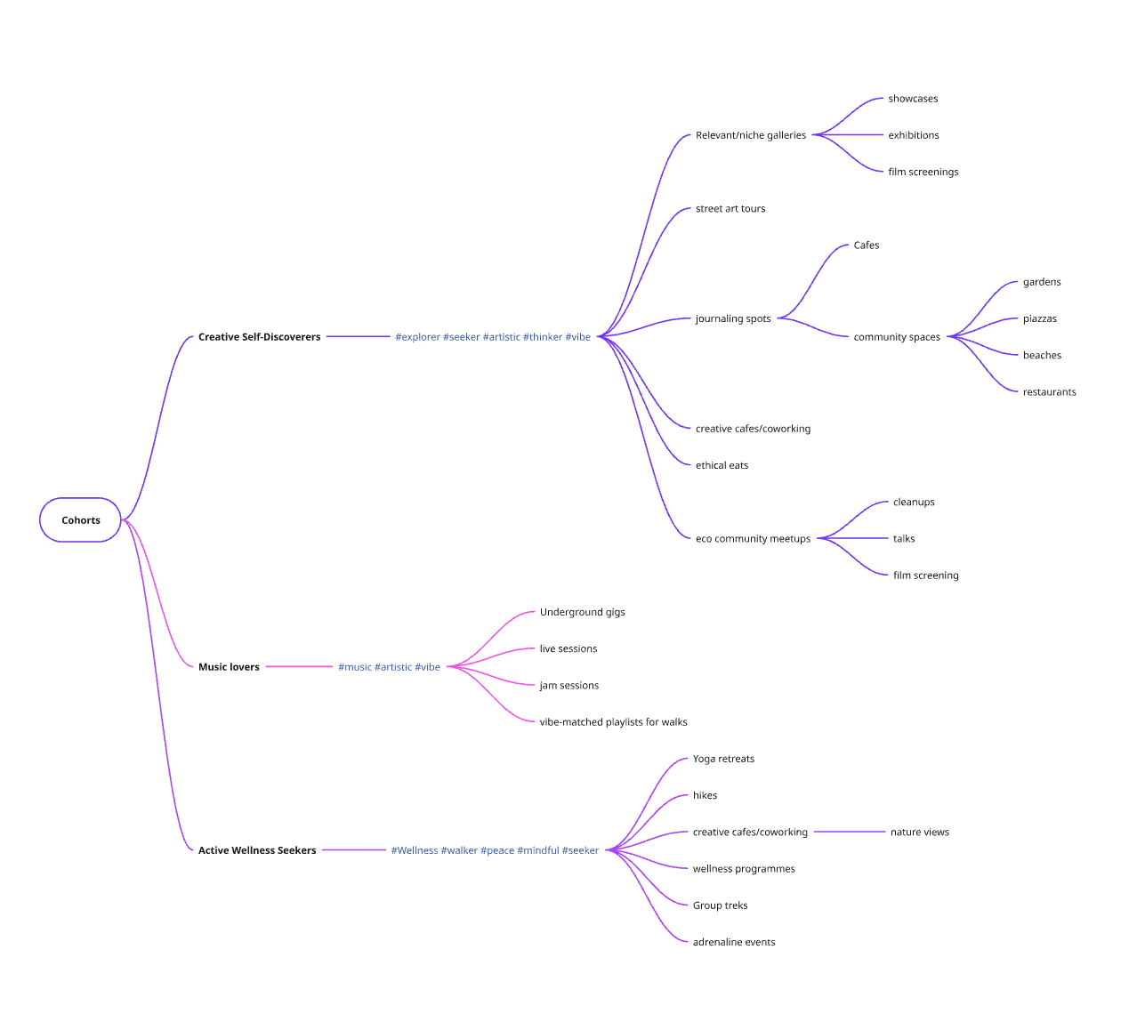
Your answers, combined with the hashtags you pick that resonate with you, feed a weighted scoring algorithm that maps you to cohorts:
The Active Wellness Seeker - Yoga retreats, mindful hikes, nature cafés. Your feed finds calm before the crowd does.
The Creative Self-Discoverer - Galleries, street art, open mics, community meetups. Your feed is a map of what most people walk past.
The Music Lover - Underground gigs, live sessions, jam nights. Your feed knows what's on before the posters go up.
This isn't a filter. It's a lens. Everything the app surfaces, the home feed, nearby experiences, search results is generated through this persona, in real time, for your location.

"A feed that knows your city, your vibe, and exactly what you've been looking for, before you even search."
The onboarding is a moment, not a form.
Onboarding in Tryptic isn't a setup screen, it's the first experience! A short series of situational questions draws out who you actually are and by the end, the app reveals your persona with a quiet sense of occasion. You're not just signed in. You've been introduced to yourself.
The home screen is alive. Events are pulled from various API's, matched to your persona and GPS-detected location, and surfaced as a curated feed, not a list. The "For You" carousel and Nearby Experiences tiles update based on where you are and who you are. The Change button lets you fluidly switch personas, acknowledging that people contain multitudes.
Search is a unified discovery journey. Type what you're looking for (or don't). Browse by genre, filter by date, or let the suggested experiences guide you. The booking flow is built end to end - identify the experience, pick a date, decide who's coming, and land on the real event page. No dead ends, no handoffs to Google.
You → Your feed → Your plan → Your Experience!
Most apps make you work for it. You search, you scroll, you tab between apps to figure out dates and prices and whether it's actually worth going. Tryptic collapses that into a single flow.
Type what you're looking for (dont know what you're looking for (dont worry leave it empty).
Browse by genre, let a date range narrow things down, or just see what's on near you right now. When something catches your eye, everything you need to commit is right there - the event details, a date picker, a quick headcount. One tap takes you to the actual booking page (Bookings and payments within the app itself will start in Phase 2)

Designed and built as one cohesive project.
Tryptic is fully functional vibe coded product. It was designed in Figma and built in React + Vite with an Express proxy backend, all built using Replit and Claude code. The design system was built from the ground up every animation, every transition, every sheet and modal considered as part of the experience, not bolted on - (Demo available on request)
Selected Works
TrypicProduct/UI/UX
Bolt.EarthProduct/UI/UX/Mobility
Sahayak - Case StudyProduct/UI/UX
Ghost HuntProduct/UI/UX/Game Design
MBI DigitalUI/UX/Branding
Accolite DigitalUI/UX/Branding
AeonLifeUI/UX/Branding
Cuberoot TechnologiesUI/UX/Branding
Aston Martin - Sari ConceptMobility
Nissan - MADAMobility
Breil - Watch DesignProduct Design
Project CoilAutomotive Design